
来源:局市
70亿关联资金拆借消失于财务报表,5个月调查遭遇颇多限制,这样的结果,能够取信两地交易所吗?
9月30日晚间,新城控股(601155.SH)发布了关于2024年年度报告的更正公告,称“因工作人员疏忽”,导致原披露的报告中部分内容错误,因此予以更正。
上述披露错误涉及新城控股2023年和2024年年报的“关联方资金拆借”部分:
更正前,该部分内容被勾选为“不适用”,表示没有发生;更正后,新城控股披露与新城系物业经营平台、港股上市公司新城悦服务(1755.HK)在2023年、2024年分别发生18亿元、51.7亿元资金拆借。
到底是什么样的“疏忽”,竟能让两家上市公司近70亿资金往来,在财务报表中凭空消失?
01
—
审计机构发现问题后辞任
事实上,相比于A股新城控股的波澜不惊,港股上市的新城悦服务因这笔巨额资金往来早已满城风雨。
时任审计机构普华永道在对新城悦服务进行2024年年报审计时,最先发现了其中的异常。在核对该公司管理层提供的银行流水时,普华永道发现其中若干交易并不连续,且识别出关联方资金往来并未入账。
后来证实,这些转账记录被从SAP系统中删除。
普华永道要求管理层对此作出解释,但新城悦服务以不接受普华永道提出的额外审计收费为由,建议普华永道辞任。
因此,普华永道与新城悦服务时任CFO陈妮娜在同一天宣布辞任。
一个多月后,新城悦服务改聘致同为新的审计机构,而新城控股所用的会计师事务所亦为致同。但时至今日,新城悦服务的2024年年报仍然没有披露。
9月30日晚,在新城控股刊登年报更正公告前,新城悦服务终于在时隔5个月后披露了这起关联方资金往来的调查报告。
报告显示,最终查出5个银行账户交易记录与新城悦服务的明细账存在差异,其中2个正是由普华永道发现的账户。
这5个账户在两年间共有69.7亿元资金被拆借给上海悦崧实业发展有限公司(下称“上海悦崧”),后者为新城控股的附属公司。上述拆借资金中,除了2023年有一笔在次月偿还,其他均在当月还清。
但上海悦崧是否支付了拆借资金的利息成本,报告中则没有提及。
02
—
资金往来系应新城控股员工要求
这么大笔的资金,如何在两家上市公司间“瞒天过海”地转来转去?调查报告还原了新城悦服务方面的操作细节。
报告称,这些资金往来主要由新城控股的一名管理人员和新城悦服务时任执行董事杨博策划,目的是为了解决新城控股的短期资金需求。而为了刻意规避新城悦服务的SAP系统审批流程,专门采用了纸质审批单,转账记录也在公司财务管理中心总经理的配合下,被从SAP系统中删除。
报告中没有提及新城控股的这名管理人员姓名,而这么多资金进出新城控股附属公司上海悦崧的账户,并被用于偿还到期债务和建筑合同款,但在新城控股此前的财务报告中也没有任何披露。
在新城控股看来,这是由于“工作人员疏忽”。但在新城悦服务的调查结论中,资金往来却是应对方的主动要求。
新城悦服务在这份调查报告中称,没有发现其他董事或高管参与,也没有发现任何证据显示实控人王振华参与资金往来。调查结论显示,王振华在此期间已不再牵涉或参与公司的实际管理及运营。
但据披露,王振华及两名非执行董事王晓松和吕小平在新城悦服务的SAP系统用户账户在非经任何授权的情况下建立,王振华的账户自2025年5月起已被停用。公司由此建议王晓松和吕小平的账户也应立即停用,并建立开设账户的审批程序。
新城系实控人王振华旗下共有三家上市公司——新城控股、新城悦服务和新城发展(1030.HK),目前市值最大的当属负责地产开发业务的A股公司新城控股。
自2019年王振华因猥亵儿童失去人身自由后,其子王晓松接任新城控股董事长,开始主导公司经营管理。吕小平现任新城发展总裁。
而这些资金拆借自2023年开始发生,彼时王振华尚在狱中服刑。
03
—
调查过程受限制
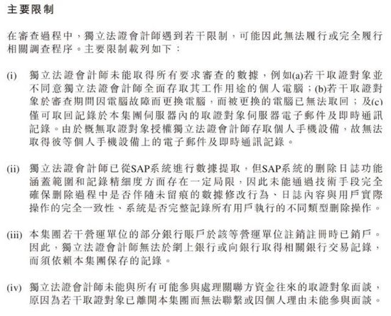
值得一提的是,新城悦服务在调查报告中指出,受限于部分因素,一些调查程序可能没有被完全履行。
一方面是客观因素,例如SAP系统的功能和记录精度存在局限,无法确保转账记录被删除的同时是否伴随未留痕的数据修改行为。
另一方面则是人为因素。会计师在取证过程中,部分取证对象不同意调取工作电脑数据,或是调查期间电脑故障,换电脑后原先的无法取回;此外,一些附属公司注销导致无法获取银行交易记录,员工离职无法联系,都将导致调查无法深入。
员工离职与下属企业注销,在新城系经营体系中并不鲜见。
例如,新城悦服务前任CFO陈妮娜离职前,其担任执行董事和法定代表人的多家新城系子公司,自2024年4月起被陆续注销,其中包括厦门集美顺悦商业管理有限公司、临沂罗庄区吾悦商业管理有限公司、黄骅吾悦商业管理有限公司、成都温江金强吾悦商业管理有限公司。
这些公司于2021年-2023年间成立,均由新城控股间接持有99%股权。
而牵涉这次70亿拆借资金的上海悦崧,也于今年4月进行了多项工商变更。
企查查显示,该公司董事、法定代表人由翁华涛变更为高俊,另一高管由毛华萍变更为李芝玲。
海量资讯、精准解读,尽在新浪财经APP
责任编辑:韦子蓉
博星优配提示:文章来自网络,不代表本站观点。